
Une solution intégrée pour gérer l'ensemble de vos bâtiments.
Découvrez une application innovante, un incroyable outil de gestion des tendances du confort, des performances techniques et de l'efficacité énergétique de votre parc immobilier. Une analyse instantanée de données enregistrées par nos soins sans adaptation de votre système de GTC. Un outil de diagnostic d'une puissance inégalée.
Notre but
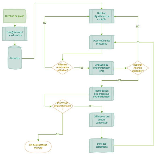
Nos clients investissent pour disposer de systèmes de GTB/GTC performants. Ces systèmes présents sur site et, en générale de très bonne qualité, sont rarement optimisés et ne donnent pas entière satisfaction.
Rien ne sert d’ajouter des couches de gestions supérieures si la base n’est pas programmée correctement.
En utilisant l’outil KeyWey, nous analysons le processus par l’intermédiaire d’algorithmes individualisés et nous accompagnons nos clients dans une optimisation de la programmation des automates en place. Le système devient ainsi parfaitement autonome. Une décentralisation associée à une coordination des différents processus est un gage de fiabilité élevée.
Il en résulte une réduction des consommations d’énergie ainsi que d’une diminution du temps de fonctionnement des installations tout en garantissant un confort optimal.
-
ENREGISTRER
Laissez KeyWey récupérer vos données en temps réel
-
QUANTIFIER
Mesurer et quantifier les dérives, les dysfonctionnements
-
REPRESENTER
Vous représente les données de manière claire et précise afin de Vous permettre une analyse rapide et efficace.
-
ANALYSER
Vous permet d'analyser des milliers d'informations en quelques secondes

Optimisez chaque installation de vos bâtiments
Et augmentez le confort en optimisant les performances énergétiques
Une installation réalisée par nos soins.
Nous mettons à votre service toute notre expérience et nos compétences pour réaliser l'interface que correspond à vos besoins

Une expertise à votre disposition
Manque de temps ? Nous vous proposons un module d'assistance opérationnelle pour vous aider à optimaliser l'exploitation des données de KeyWey. De cette manière vous profitez au maximum du potentiel de KeyWey.
Besoin de plus d'informations ?
N'hésitez pas à nous contacter, notre équipe est toujours prête à répondre à vos questions

